
2025年下半年以来,小红书悄然放宽了“消费金融”蓝V认证标准。在其“金融”行业认证的二级行业中,新增了“消费金融”“汽车金融”蓝V认证。小红书充斥着大量相关笔记内容。
在此之前,平台对贷款类账号入驻有着严苛要求,比如要求注册资本不低于1亿元且持有监管许可证的小贷公司,个体工商户被明确禁止,停息挂账、债务咨询类账号更是 “禁区”。
不过,“消费金融”认证放松以来,消金界发现,大量信息咨询公司、信息科技公司、小额贷款公司均可成为认证主体。甚至有中介号称“100% 包认证成功”,提供一条龙认证服务。消金界发现,大量地处边远地区、没有实际业务甚至已注销的公司成为认证主体。

与之对应的,2025年11月,小红书斥资1.48亿拿下第三方支付牌照,补全交易闭环关键一环。小红书的金融布局,正从内容种草平台,加速向金融流量变现的新战场迈进。
在平台明线布局的背后,助贷中介早已嗅得商机,以“废号流”玩法在小红书野蛮生长——一个核心账号,搭配数十个“炮灰”素人号,便能撑起一家线下中介公司的客源。
“消费金融”蓝V认证放开后的背后,流量与合规的博弈,正在小红书金融生态中激烈上演。
01
“消费金融”认证松绑
2025年9月,一场主题为“如何在小红书上做金融”的行业峰会在上海前滩召开,这场峰会被业内视为小红书进军金融领域的“宣言书”。而在此之前,平台的金融商业化布局已悄然落子。
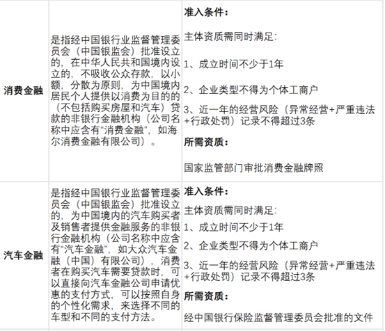
时间线回溯至2025年8月,小红书的“金融”行业认证的二级行业中,悄悄取消了“贷款”类别,取而代之的是“消费金融”“汽车金融”蓝V认证。
在此之前,平台对贷款类账号入驻有着严苛要求:贷款类业务主体需为持牌消金公司,或是成立满2年、注册资本不低于1亿元且持有监管许可证的小贷公司,个体工商户被明确禁止,停息挂账、债务咨询类账号更是 “禁区”。
更改之后,以消费金融为例,其主体资质需满足:1、成立时间不少于1年2、企业类型不得为个体工商户3、近一年的经营风险(异常经营+严重违法+行政处罚)记录不得超过3条。
在主体资质上,虽然显示“消费金融”认证主体需要国家监管部门审批消费金融牌照,但消金界发现,实际上平台对于主体资质的审核较为宽松,大量信息咨询公司、信息科技公司、小额贷款公司均可成为认证主体。

认证门槛放宽后,一时间,小额贷款从业者、线下助贷中介、停息挂账相关服务人员纷纷参与其中,更有灰色产业链应运而生。
不少中介人员声称“100% 包认证成功”,只需提供手机号,缴纳600元平台认证费及一定比例的中介费,就能帮助不合规主体拿下认证资质,甚至注销中的小贷公司,也能为多个账号提供认证挂靠服务。
比如,企查查信息显示,南宁某小贷公司正在进行简易注销,但该小贷公司依然为机构提供认证服务。
拿到蓝V认证的好处无需多言,此前小红书对贷款类广告依旧保持 “零容忍”态度,素人账号动辄被封禁;而认证成功后,不仅可以解决封号烦恼,平台还可配套提供开通聚光账号、设置自动回复等增值服务。
02
灰色地带的 “废号流”
小红书之所以能成为金融机构与助贷中介的 “必争之地”,核心在于其独特的用户画像与流量属性。
平台数据显示,2024年7月至2025年7月,小红书金融相关笔记同比增长超80%,其中保险、基金、证券类内容累计阅读量突破数亿次;金融类品牌入驻数量同比翻番,平台搜索月活用户占比提升至73%,月均金融相关搜索量高达2.4亿次,环比增长69%。
而这一数据背后,是小红书以年轻女性为主的高价值客群。日前吴千语一场11 小时的日常直播,创下1.5亿元成交额,7.7万下单用户中93%为女性,平均客单价646元,13.22%的转化率远超行业平均水平。这一消费能力,延伸到金融领域同样具备说服力。
“女性用户不仅消费能力强,在信贷产品上也更具履约能力。”长期从事信贷业务的人员也认为,以女性为主的小红书,用户的还款能力“非常好”。
也正因如此,不少金融机构专门开发女性专属贷款产品。中和农信披露的数据也显示,其乡村普惠信贷服务中,女性参与率达到65.9%。
精准的客群定位,带来了远超传统渠道的转化效率。“我们的客户大多说‘朋友介绍’,但细聊下来,都是通过小红书认识的助贷人,最终找到我们。” 一位线下贷款从业者直言,小红书获客的成交率,是传统电销渠道的数倍。
“不管是房产抵押、信用贷款,还是债务重组、买房按揭返费,小红书都能精准触达客户。” 依托小红书获客的线下中介小李透露,巅峰时期,一个核心账号带来的客源,足以养活7-8人的团队。
在这背后,中介们在合规边缘疯狂试探,摸索出一套“废号流”玩法。
所谓“废号流”,本质是一种“以号换量”的矩阵玩法。其核心逻辑是:打造一个核心引流账号,再注册数十个素人账号作为“炮灰”。
具体操作中,中介会让A账号发布贷款求助帖,详细描述自身资质(如征信情况、收入水平)与需求(如额度、期限);随后,BCDE 等多个账号在评论区 “出谋划策”,并统一指向核心账号——“我知道有个账号能解决这个问题,大家可以去问问XXX”,同时将引导评论置顶。
当A账号因违规被平台封禁后,中介会立即启用B账号发布新的求助帖,其余账号继续在评论区引导至核心账号。循环往复之下,平台处罚封禁的,永远是那些发布求助帖、留言引导的 “炮灰” 账号,而核心账号则始终处于安全区,源源不断承接客源。
为了降低风险,部分中介还会在各地注册空壳消费金融公司,为核心账号进行蓝 V认证,进一步提升账号可信度。这种玩法,将平台的风控规则利用到极致,也让小红书的金融生态陷入“流量狂欢”与“合规隐忧”的双重困境。
03
合规隐忧待解
放宽认证的背后,折射出小红书不同于其他流量平台的获客之道,以及“种草经济”所开辟出的新消费赛道。
在国家将“大力提振消费”列为今年各项经济重点工作之首,各项政策措施密集出台的背景下,以小红书为代表的内容平台上,“种草”正成为促消费的新路径之一。
以消费金融为例,消费金融企业可以设置出价方式及推广目标,通过关键词优化及“种草”,发现细分需求,找到对的用户,进而通过用户反哺企业经营策略、提升效率。

(小红书“聚光计划”的功能说明)
与放松V认证同步推进的,是小红书在金融领域的加速布局。
企查查信息显示,2025年11月3日,东方电子支付有限公司发生工商信息变更:原有6家股东全部退出,法定代表人更替,注册资本由1.213亿元增至2亿元。变更后,东方支付由宁智信息科技(上海)有限公司全资控股,而宁智信息的唯一股东,正是小红书科技有限公司。这意味着,小红书正式将第三方支付牌照收入囊中,补上了流量变现的关键一环。
互联网行业的共识是,流量的终极价值在于交易闭环。此前,小红书的金融变现仅停留在广告投放、内容种草层面,而支付牌照的落地,让平台具备了资金流转的基础能力,为后续开展信贷、理财等业务埋下伏笔。
不过,小红书的金融变现之路,显然还需跨越合规门槛。
目前,入驻平台的金融账号鱼龙混杂,既有蚂蚁消费金融、京东盛际小贷等持牌机构,也有大量无资质的线下中介、债务咨询公司。
持牌机构传播金融消保知识、展示品牌形象无可厚非,而无资质的机构则打着“停息挂账”“负债上岸”的旗号,部分实则从事不合规催收、砍头息等业务,极易滋生金融黑灰产。
“一旦黑灰产账号大量涌入,不仅会损害用户权益,也会让平台面临巨大的监管压力。” 一位互联网金融合规专家指出,小红书作为内容平台,在金融业务上缺乏风控经验,若放任不合规账号野蛮生长,最终可能引发监管介入。
而对那些依赖“废号流”的助贷中介而言,这种玩法也并非长久之计。随着平台风控技术的升级,批量注册账号、同质化内容引导等行为,正被纳入更严格的监测范围。一旦平台收紧IP、设备绑定规则,“废号流” 的生存空间将被大幅压缩。
从小红书的角度来看,如何平衡流量变现与合规经营,成为其金融赛道进阶的关键命题。
消金界发现,小红书正在猎聘网站公开招聘“金融合规法务”,要求应聘者跟踪研究人民银行、国家金融监管总局等机构的政策法规,也透露出平台对金融业务合规性的重视。

总结来看,拿下支付牌照、招聘合规人才,显示出小红书平台深耕金融领域的决心;但如何清理灰色账号、规范内容生态,仍是摆在面前的一道必答题。毕竟,在金融领域,合规才是长久的流量密码。 ]article_adlist-->
作者邮箱:
xjj@xiaojinjie.com.cn ]article_adlist-->此文为消金界原创稿件,未经允许谢绝转载,否则将追究法律责任。 ]article_adlist-->评论互动欢迎各位读者在评论区留言,和大家分享您的思考和观点~
]article_adlist-->往期回顾政策解读:
壹 助贷新规影响:民营银行高管出走,员工关注绩效奖金
贰 首个应对反催收规范性文件落地
叁 助贷新规落地一月:如何实现“风险出清”与“需求保障”双赢?
企业动态:
壹 重庆这家网络小贷决议解散,支付牌照也已注销
贰 金融机构更新白名单背面:资金资产清算旧账,重建新秩序
叁 旗下5家小贷被罚,这家老牌信贷机构如何应对市场波动?
行业快报:
壹 10家民营银行助贷合作名单变动汇总
贰 奇富、信也、乐信等6家助贷公司三季报复盘
叁 谁救了浦发银行?
先锋观点:
壹 出海巴基斯坦是否可行?
贰 助贷新规后,平台催收更难了:M3回款率低至3%
叁 多家机构忙整改,应对消金“降息潮”
推文乱序显示,点击在看及时收到我们的文章

海量资讯、精准解读,尽在新浪财经APP
富豪配资提示:文章来自网络,不代表本站观点。